首页 关于我们 服务范围 新闻中心 联系我们
QQ联系
电话联系
手机联系
2023口腔医疗服务洞察:口腔医疗服务市场现状2023-04-20 11:46:29
前言
FANMOUYOUDAO DEPTH STRUCTURE

图片

拥有“消费”+“医疗”属性的口腔医疗服务行业正处于高速发展阶段:近年来我国口腔行业的供给与需求都在迅速增长,并形成双向合力,促使口腔医疗服务市场取得快速突破,并迎来发展新契机。

在这个过程中,口腔上中下游协同创新,给行业带来了更多新想象,例如正畸、种植、儿牙等领域已经成为市场增长新引擎。不过,当下我国口腔行业依然面临诸多挑战,既包括我国居民口腔健康意识还处在较低位、口腔诊疗渗透率有待提高等需求侧的问题,也包括口腔医生短缺、口腔医疗资源分配不均、口腔行业整体效率待提高等供给侧的问题。

口腔医疗概况:诊疗项目愈发丰富,核心聚焦“消费”+“医疗” 双重属性

FANMOUYOUDAO DEPTH STRUCTURE

口腔健康事关人们的身心健康,一旦口腔健康出现问题,除了影响咀嚼、言语、美观等功能外,还会引起社交困难和心理障碍。目前,提供口腔医疗服务的场景有公立医院、民营口腔医疗机构,以及家庭/社交等场所。从诊疗项目看,基于“消费”+“医疗” 的双重属性,口腔服务主要有口腔相关疾病的诊疗和满足口腔美容需求两大类。其中,口腔相关疾病包含龋病、口腔黏膜病、牙周疾病等;口腔美容需求有错颌畸形的矫正、牙体缺损的补足、牙齿美白、口腔保健等;口腔功能需求有拔牙智齿、缺牙修复及儿牙问题等。

图片

口腔医疗需求端现状:口腔健康问题受到更多重视,诊疗人次逐年增加到超4600万人次

FANMOUYOUDAO DEPTH STRUCTURE

《2021国民健康洞察报告》显示,2020年困扰我国国民健康的TOP10问题中,口腔问题位列第五位,较2019年上升1位,我国的国民口腔健康已经

成为了不可忽视的问题。

患病人群的增多,加上健康意识的觉醒等因素影响,医院门急诊的口腔患者就诊人次稳步增长。据《中国卫生健康统计年鉴》公布数据,2013-2019 年,我国口腔医院诊疗人次从2013年的不足2500 万人次增至2019年的近4500万人次。2020年,受新冠疫情影响,口腔医院诊疗人次数有所下降,约为3995 万 人次。据 测算,2021年,我国口腔医院 诊疗人次数约为4677万人次。

图片
图片

口腔医疗供给端现状:口腔医疗机构与人员数量逐年上涨,供给能力处在稳定爬坡期

FANMOUYOUDAO DEPTH STRUCTURE


在国家政策推动和经济稳步发展过程中,我国口腔医疗机构数量、口腔医疗人员数量稳步增长,口腔医疗供给能力持续提升。从口腔医院端看,根据《中国卫生健康统计年鉴》的数据显示,2010年-2021年,我国口腔医院数量总体上保持增长趋势。由2010年的300家增长到2021年的1029家,年均复合增长率约12%。从医务人员端看,2016年-2021年,我国口腔医院人员(包含职业助理医师、执业医师、注册护士)数量稳定攀升,2021年达到8.59万人。

但另一方面,我国牙医供给仍不足,2020年我国每十万人口牙医数为15.7人,远低于美、韩、日等国,据WHO建议,世界平均每十万人口牙医密度为20人,我国还未达到建议数值,尚有不小差距。

图片
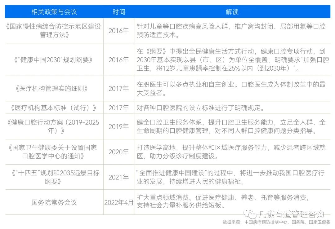
口腔医疗政策端现状:政策加码不停,口腔健康由“治疗”向“预防”延展
FANMOUYOUDAO DEPTH STRUCTURE

口腔行业政策扶持力度正在进一步加大。从2016年开始,我国推出多项政策,覆盖体系建设、行业标准、口腔服务机构监管、医生执业、患者教育及口腔防治等多个方面。我们对口腔医疗服务相关政策影响要素进行更加深入梳理,供给端政策主要侧重于为医疗机构及医生应用模式、执业形式及服务规范设立了标准,以保障口腔医疗服务质量;需求端的政策,则注重于居民口腔健康的长期规划,其政策核心表明,居民的口腔健康的长期规划将会从“治疗”向“预防”延展。

图片

口腔医疗服务市场现状(一):供需合力,口腔医疗服务行业奔向3000亿市场

FANMOUYOUDAO DEPTH STRUCTURE

供需合力下,我国口腔医疗服务市场迎来增长新契机。根据终端消费数据,并结合弗若斯特沙利文的报告,我们发现,我国口腔医疗服务市场规模在2021年为1450亿元人民币,保持年均20%的增长。预计在2025年达到3000亿元人民币,市场前景广阔。

注:口腔医疗服务市场规模=诊疗人次X人均客单价,2021年我国口腔诊疗人次为4677万,根据沙利文统计的数据,取人均客单价中间值的3100元,计算得出2021年我国口腔医疗服务市场在1450亿元人民币左右,未来增长率则根据渗透率,并结合前五年增长趋势,取值20%计算得出。

图片

口腔医疗服务市场现状(二):口腔上中下游协同共生,创新加速正当时

FANMOUYOUDAO DEPTH STRUCTURE

经过数十年发展,口腔行业已经形成了清晰的产业链条,囊括了以耗材及设备研发制造商为主的上游,以传统口腔医疗设备耗材经销商、信息化软件提供商、牙科支持组织为主的中游,以及以各类医疗服务机构、互联网平台和消费者为主的下游。

口腔上游的耗材及设备是口腔医疗服务重要的参与方,上游的研发创新往往能为下游医疗服务的临床治疗带来更高效、安全的体验,从而更好地满足与刺激市场需求;中游的经销商、信息化软件提供商、牙科支持组织则是连接、赋能上下游的重要渠道,包括整合上游资源,服务下游医院/诊所、牙医等;下游医疗服务机构是口腔医疗服务的场景所在,也是触达、链接、服务消费者的终端。因此,上中下游的协同能力对于整个口腔产业生态的创新具有十分重要的作用。

口腔医疗服务市场现状(三):错颌畸形人群规模大且患者矫正意识增强,正畸市场未来将保持快速增长

FANMOUYOUDAO DEPTH STRUCTURE

正畸:根据中华口腔医学会口腔正畸专业委员会组织一次全国调查显示,我国错颌畸形的发病率为70%左右。灼识咨询报告的数据显示,我国2019年的错颌畸形人群约10.37亿,远高于美国的2.44亿。以该数据为参考,意味着我国每四个人中就有三个人有矫正牙齿的需求。

对于患者来说,颌面的非正常发育容易导致龋齿及牙周炎,同时牙齿错位、咬合异常也可造成牙周损害。严重的错颌畸形甚至会对口腔功能造成影响,例如前牙开颌影响发音功能,后牙错颌影响咀嚼功能等。

基于此,越来越多的患者认识到牙齿矫正的重要性,正畸市场开始迅速发展:2020年达到了300万例。其中,通过隐形矫治器解决的正畸案例数目预计2030年将达到950万例,复合年增长率27.6%,市场潜力巨大,预估十年后达到千亿级市场。

图片

口腔医疗服务市场现状(四):集采加持下价格更加亲民,种植牙的市场渗透率将进一步提升

FANMOUYOUDAO DEPTH STRUCTURE

种植:根据智研咨询数据,2020年我国种植牙数量达到362万颗,种植牙行业发展快速。未来,随着政策的助推,种植牙集采临近,市场渗透率将进一步得到提升,预计2025年种植牙数量将接近800万颗。以一个老人平均种植4颗牙计算,约能覆盖200万人。

图片

2023年1月11日,口腔种植体系统集中带量采购在四川开标,拟中选产品平均中选价格降至900余元,与集采前中位采购价相比,平均降幅55%。采购量达287万套种植体系统,约占国内年种植牙数量(400万颗)的72%。此次集采共有1.4万家民营医疗机构积极参与。在品牌上,此次国内外品牌皆有中标,材质方面涉及四级纯钛及钛合金2种材质性能更好的产品。

口腔医疗服务市场现状(五):儿童龋齿率高且治疗率低, 儿牙市场增长空间大

FANMOUYOUDAO DEPTH STRUCTURE

儿牙:根据前瞻产业研究院发布的《口腔医疗行业市场前瞻与投资战略规划分析报告》预测,涵盖儿童口腔护理、预防、治疗的中国儿童口腔大健康市场空间有望超过5000亿元。

《第四次全国口腔健康流行病学调查报告》数据显示,5岁儿童、12岁儿童的龋齿率(俗称蛀牙),较第三次普查分别增长5.9、7.8个百分点,达到70.9%、34.5%。

图片
凡谋有道·总结
FANMOUYOUDAO DEPTH STRUCTURE

口腔行业具备“消费”+“医疗”的双重属性,口腔行业经过多年发展,现诊疗项目、可供消费者(患者)选择的诊疗服务种类已愈发完善和丰富。

随着经济生活的发展与进步,口腔健康问题正在被国人愈发重视,口腔就诊人次也在逐年攀升。同时,口腔机构与专业医疗人员数量也在逐年上涨,供给能力处在稳定爬坡阶段。

近日随着政策的不断加码,口腔健康由“治疗”向“预防”延展;政策倡导的“技耗分离”将使得口腔医疗服务回归医疗本质。国家管控让口腔行业发展更正规,医疗服务消费也更有保障。催生更多利好:错颌畸形患者正畸意识增强,使得正畸市场保持持续增长;集采加持下种植价格更亲民,种植牙潜在需求被充分调动,市场渗透率逐步提升;儿童龋齿率高且治疗率低,全社会对儿童的关爱也让早矫市场及整个儿牙市场空间逐步放大。

综上所述,在当下口腔行业发展现状,机会大于挑战,这需要我们正规合法经营,适度用心经营,坚守医疗底线,注重技术服务和口碑方能行稳致远。

凡谋有道将下沉一线,团队入驻,实地操盘,帮助您真正落地执行,结果导向。

凭借我们的实操经验:通过具体的技术操作,团队培训建设,标准化流程打造等一系列方法论,帮助创业牙医快速收获运营实效。

全国统一免费(免长途费)咨询热线:400-870-5856



声明:本文部分内容与观点参考网文,出于传播更多资讯之目的,如涉著作权事宜请联系400-870-5856。

图片


凡谋有道(上海)管理咨询有限公司

公司地址:上海市闵行区明泉·财富广场南楼20层
联系电话:16628505856
关注我们: